ここから本文です。

更新日:2025年12月3日

阪神・淡路大震災の記録

下記は、「芦屋市消防50年誌」の編さんに当たり、阪神・淡路大震災の災害活動概要をまとめたものです。(ページごとにPDFファイル、または画像ファイルが別ウィンドウで表示されます)

阪神・淡路大震災で得た貴重な経験、教訓、反省点を生かし、「災害に強い街づくり」を進めるため、芦屋市消防本部・消防団の災害活動・復旧、復興活動実態を記すことが被災都市の消防機関の責務であると考え、編さんしました。(PDFは全て別ウィンドウで開きます)

ページ

『阪神・淡路大震災』表紙(JPG:59KB)

ファイル

93

1芦屋市の概要

1沿革

2地形・地質

3災害履歴

1地震災害

(PDF:959KB)

(JPG:85KB)

94

2風水害

4人口・面積

1人口

2管轄面積

2地震の概要

1地震の発生

2各地の震度

(PDF:707KB)

(JPG:67KB)

95

3揺れの状況

4余震の発生状況

5地震の名称

6適用法令等の概要

3地震の被害

1人的被害

1死亡者

2負傷者

3避難の状況

2建物の被害

(PDF:881KB)

(JPG:92KB)

96

3火災の被害

4ライフラインの被害

1水道

2電力

3ガス

4電信電話

5鉄道の被害

6道路の被害

7公共施設の被害

1市庁舎

(PDF:927KB)

(JPG:87KB)

97

2消防庁舎等の被害

(PDF:415KB)

(JPG:38KB)

98

復旧(写真)

(PDF:2,628KB)

(JPG:91KB)

99

復旧(写真)

(PDF:2,539KB)

(JPG:83KB)

100

8消防車両の被害

9消防水利の被害

(PDF:804KB)

(JPG:67KB)

101

10防火対象者の被害

(PDF:629KB)

(JPG:59KB)

102

11防火物施設の被害

12消防職員、消防団員の被害状況

(PDF:393KB)

(JPG:74KB)

103

4応急災害活動の概要

1災害対策本部の活動状況

1災害対策本部の設置

(PDF:1,053KB)

(JPG:98KB)

104

2災害対策本部の組織

2消防本部・消防団の活動状況

1消防本部・消防団の活動状況

ア発生直後の初動状況

イ消防組織本部の設置・活動状況

(PDF:804KB)

(JPG:70KB)

105

ウ情報収集活動

エ職員の参集状況

(PDF:215KB)

(JPG:83KB)

106

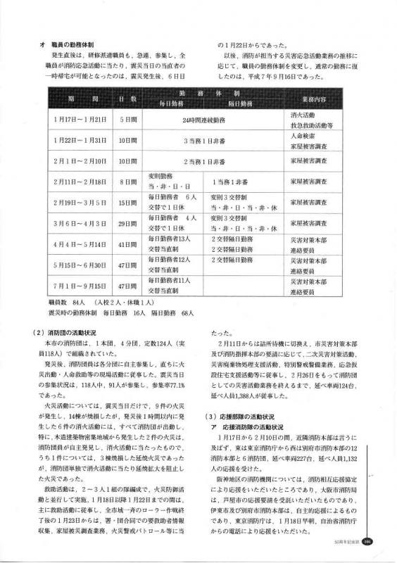
オ職員の勤務体制

2消防団の活動状況

3応援部隊の活動状況

ア応援消防隊の活動状況

(PDF:250KB)

(JPG:95KB)

107

イ自衛隊の活動状況

4消火活動

ア火災発生状況

イ消火現場の状況

(PDF:235KB)

(JPG:91KB)

108

イ救助体制の推移と活動状況

ウ火災調査

5救助活動

ア救助活動の状況

(PDF:259KB)

(JPG:98KB)

109

ウ本市救助隊の活動状況

6救急活動

ア初動状況と救急・救護体制確立状況

イ一次収容医療機関及び転院搬送医療機関の確保状況

(PDF:230KB)

(JPG:87KB)

110

ウ救急活動状況

エ応援救急隊の活動状況

オヘリコプターによる搬送

カ応援救護所及び本市医療機関の活動状況

キその他の救急救護活動状況

7その他の応急災害活動の概要

ア余震対策活動

(PDF:241KB)

(JPG:92KB)

111

イ災害弱者対策活動

ウ二次災害対策活動

エ災害廃棄物処理支援活動

オ応急仮設住宅支援活動

(PDF:210KB)

(JPG:80KB)

112

カ各種警戒、警備活動

キ災害救助法等財政対策活動

(PDF:286KB)

(JPG:110KB)

113

5被災者救援対策活動

1り災証明書の発行

2建物被害調査

ア第1次建物被害調査

イ再調査

ウ再調査件数

(PDF:217KB)

(JPG:84KB)

114

6復興にむけて

1消防調査施設等の整備

2消防体制の整備

3消防車両の整備

4耐震性防火水槽の整備

5通信施設等の整備

(PDF:219KB)

(JPG:65KB)

115

6救助資機材などの整備

7地域防災拠点・地区防災拠点の整備

(PDF:113KB)

(JPG:39KB)

116

8自主防災組織の育成・指導

(PDF:206KB)

(JPG:73KB)

117

表1消防本部の主な応急災害活動状況

(PDF:223KB)

(JPG:85KB)

118

表2消防応援部隊の活動状況

(PDF:195KB)

(JPG:78KB)

119

表3-(1)阪神・淡路大震災に係る火災発生状況

表3-(2)阪神・淡路大震災に係る火災発生状況(出火建物構造別)

(PDF:279KB)

(JPG:61KB)

120

表4救助活動の概要

(PDF:231KB)

(JPG:51KB)

121

表5-(1)救急活動状況(応援救急隊の支援期間における救急活動状況)

(PDF:227KB)

(JPG:56KB)

122

表5-(2)救急搬送人員・搬送先・程度別状況

(PDF:225KB)

(JPG:90KB)

 

 

 

132

阪神淡路大震災と都市火災(神戸大学教授室崎益輝)

地震火災の概況と特徴

1多数の火災が同時に発生した

図-1時刻別出火件数

(PDF:202KB)

(JPG:78KB)

133

表-1地区別出火件数

2大規模な延焼火災が数多く発生した

図-2大規模火災の発生場所

(PDF:191KB)

(JPG:72KB)

134

表-2大規模火災の一覧(30棟焼損以上)

3飛火火災や再燃火災が発生した

(PDF:221KB)

(JPG:85KB)

135

4様々な消火活動障がいが発生した

5広範に市民消火活動が展開された

(PDF:261KB)

(JPG:98KB)

136

地震出火の原因と問題点

1火災原因の特徴

図-3出火原因の割合

図-4出火原因の時間的変化

(PDF:232KB)

(JPG:90KB)

137

表-3火災規模出火原因

2今後の課題と教訓

(PDF:190KB)

(JPG:72KB)

138

おわりに

参考文献

(PDF:149KB)

(JPG:54KB)

お問い合わせ

消防本部消防室警防課警防救助係

電話番号:0797-32-2345

ファクス番号:0797-32-0119

お問い合わせフォーム(外部サイトへリンク)(別ウィンドウが開きます)

ページの先頭へ戻る